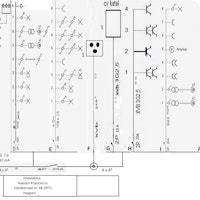
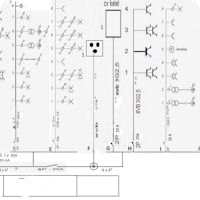
Elecktricitiets schema
Daar mijn woning 45 jaar oud is en geen elecktriciteits schema van bestaat , heb ik na intussen verschillende aanpasingen van het gebouw , en met het oog op een eventuele verkoop , geprobeerd dit schema te maken.
Wie wil dit voor mij eens bekijken , en me eventueel op de fouten wijzen
bedankt op voorhand
suske





